现代物流业是指原材料、产成品从起点至终点及相关信息有效流动的全过程。它将运输、仓储、装卸、加工、整理、配送、信息等方面有机结合、形成完整的供应链,为用户提供多功能、一体化的综合性的服务。现代物流业是一个新型的跨行业、跨部门、跨区域、渗透性强的复合型产业。现代物流业所涉及国民经济行业具体包括:铁路运输、道路运输、水上运输、装卸搬运及其它运输服务业、仓储业、批发业、零售业。
物流业是国民经济的动脉,是联系生产和消费、城市和乡村的纽带,在国民经济和地区经济中具有很强的基础性作用和带动性作用。
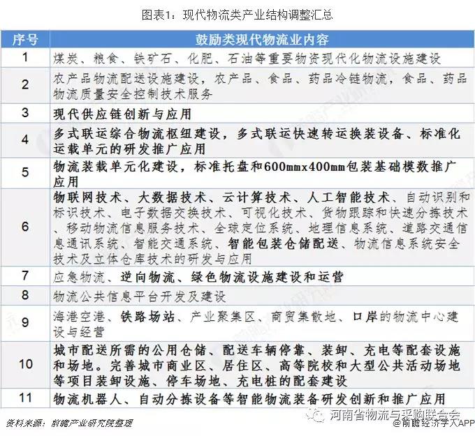
智慧物流成为现代物流业结构调整主题
2019年4月8日,国家发改委就《产业结构调整指导目录(2019年本,征求意见稿)》正式面向全社会公开征求意见。《指导目录》由鼓励类、限制类、淘汰类三个类别组成,此次修订的意向旨在推动产业优化升级,加快先进制造业、服务业发展。
此次产业结构调整目录直接涉及现代物流业的条目共计11条,全部为鼓励类。其中新增或修订条目共计8条,涉及内容主要包括现代供应链创新与应用、多式联运、新一代信息技术应用、逆向物流、绿色物流、城市配送相关配套设施以及智能物流装备等。
现代物流业面临较大的下行压力
当前,我国经济运行稳中有变、变中有忧,物流业发展面临的国内外形势正在发生深刻而复杂的变化。自2018年12月份以来,中国制造业PMI指数连续三个月低于50%,虽然有春节因素影响,但是指数水平总体低于上年同期,表明经济下行压力仍然较大。受此影响,物流规模增速将有所放缓,一些制约行业发展的长期性、结构性矛盾将集中显现,结构调整阵痛持续增强,新旧动能转换相互交织。
据中国物流与采购联合会统计显示,2018全年社会物流总额为283.1万亿元,按可比价格计算,同比增长6.4%。且下半年增速明显低于上半年,需求规模保持适度增长,增长压力有所加大。
中国物流与采购联合会发布的中国物流景气指数全年均值为53.8%,较上年小幅回落,中国公路物流运价指数、公路货运效率指数、仓储指数、快递物流指数、电商物流指数等行业指数均较上年有不同程度下滑,指数波动频率和幅度加大,行业下行压力有所增强。
社会物流总费用略有上升。2018年,全年社会物流总费用为13.3万亿元,同比增长9.8%,增速较2017年提高0.7个百分点。社会物流总费用与GDP的比率为14.8%,较2017年略有上升,其中保管费用和管理费用是推高物流总费用的重要因素。
除此之外,现代物流行业还存在着国内市场需求增速放缓、成本高、效率低、环保治理压力大、市场环境有待改善等问题。
现代物流行业对国民经济的发展具有重要作用
物流业是重要的服务业,融合了运输业、仓储业、货代业和信息业等,是国民经济的重要组成部分。物流产业涉及的领域非常宽广,吸纳就业人数较多,在国民经济中起到促进生产和拉动消费的重要作用,在促进产业结构调整、转变经济发展方式和增强国民经济竞争力等方面也发挥着重要作用。所以,不论是对国民经济贡献、工业化水平提高、相关行业影响程度等,还是节能减排及产业结构调整等角度来看,物流行业都举足轻重。
单元化物流、智慧物流、绿色物流是现代物流发展趋势
单元化物流是物流业提质增效的基础,在商务部大力推进下,目前托盘标准化工作取得重大成绩,单元化物流深入人心,带动了围绕托盘标准化和单元化物流的一系列创新。如:社会化的托盘循环共用开放体系得到推进,运输领域单元化物流运输创新取得突破,农超对接生鲜蔬果周转箱应用取得重大成效等等。尤其是在单元化甩箱运输方面,由于甩箱运输既可以大幅度降低运输成本,又可以实现前置分拣,得到了一些运输企业的青睐,创造了新的运输模式和创新的独角兽企业。
智慧物流系统是由物流大脑、信息传输系统和作业执行所组成。目前物流大脑创新方面处于数字化发展阶段,正在向程控化和智能化全面进化;信息传输系统方面处于“互联网+”阶段,正在向物联网和信息物理系统(CPS)进化;作业执行系统目前热点是自动化和机器人,正在向柔性自动化、无人化和智能硬件系统进化。
IoT将成为智慧物流重要的技术趋势,IoT将给传统物流装上数字化升级的翅膀,带领全球物流行业进入新的时代。IoT不是孤立的技术,而是叠加机器学习和人工智能、运筹学和全局优化、区块链等技术形成物流行业的巨大商业价值。围绕IoT这个重大核心技术战略,人工智能、区块链、机器视觉、实时计算、柔性自动化等技术将呈爆发趋势,驱动整个物流业从人力密集型向资本、技术密集型转型。
绿色低碳物流方面,有序推进运输结构调整,分阶段分步骤引导不达标车辆退出市场,鼓励清洁车辆在物流领域的应用,引导清洁车辆更新替换,科学制定柴油货车污染治理方案,加大财政政策支持力度,切忌政策“一刀切”。大力推广绿色物流技术,开展绿色物流、绿色配送、绿色仓储、绿色包装等科技攻关,支持液化天然气车辆、仓库屋顶太阳能发电等绿色装备技术应用。鼓励托盘循环共用、集装箱多式联运、挂车共享租赁等绿色装备设施共享。
来源:前瞻经济人 卢正源
地 址:湖南省長沙市芙蓉區(qū)天雄路118號 電 話:0731-81865607 E-mail:HNWLYCG@126.COM
版權(quán)所有:湖南省物流與采購聯(lián)合會